Mind Mapping: Visual Của Làng Ghi Chép
Và 3 cách mind mapping "gây nghiện" với Obsidian
Chào mừng các độc giả mới đến với bản tin tuần của Đông Labs. 🖖
Bản tin này chia sẻ đến bạn những kiến thức về khoa học hành vi, khoa học thần kinh, và tâm lý học ứng dụng để giúp bạn thiết kế một cuộc đời hạnh phúc, ý nghĩa, và sáng tạo, bắt đầu từ hôm nay. Bạn có thể đặt lịch tư vấn 1:1 với Tiên ở đây.
Trong bài viết tuần trước, chúng ta đã tìm hiểu về brainstorming - một công cụ tư duy sáng tạo. Tuần này, chúng ta sẽ tìm hiểu về mind mapping. Bài viết trả lời các câu hỏi như:
Vì sao mind mapping không chỉ là một công cụ brainstorming mà còn là công cụ ghi chép và tổ chức thông tin tuyệt vời?
Vì sao Obsidian là ứng dụng ghi chép siêu đỉnh khiến bạn nghiện “mind mapping” mỗi ngày để làm việc vui vẻ và đầy cảm hứng?
Chúc bạn đọc vui và tận hưởng một ngày tốt lành nha!
Nếu bạn là độc giả của Đông Labs, tôi đoán rằng bạn cũng là một note taker.
Bạn có rất nhiều ghi chép về những khoá học, cuốn sách, video hay ho, những thứ bổ ích cho công việc và cuộc sống của bạn. Bạn ghi chép mỗi ngày về những cảm xúc, suy nghĩ, và dự định của bạn.
Nhưng, có bao giờ bạn …
…cảm thấy quá tải trước hàng trăm ghi chép, đến mức không muốn xem lại chúng? Không review, ghi chép của bạn không phát huy được hết sức mạnh của nó. Sau một thời gian, bạn dần mất động lực với việc ghi chép, bởi bạn không có thêm insight gì mới, ngoài chuyện dung lượng bộ nhớ máy tính (hoặc ứng dụng ghi chép đám mây) của bạn đầy lên. Mà nhà thì bao việc và trăm thứ phải lo, ghi chép chìm dần vào bức màn của sàn diễn đời bạn.
…cảm thấy ray rứt vì các ghi chép của bạn là một mớ lộn xộn những gói kiến thức của người khác chứ chưa phải là tri thức tự thân - do chính bạn nghiệm ra và thực hành? Giống như khi bạn ăn nhiều thực phẩm chế biến sẵn đóng hộp, bạn bị đầy bụng thay vì hấp thụ dinh dưỡng từ thức ăn thật. Tương tự như vậy, thay vì cảm thấy tự do, bạn cảm thấy bị mắc kẹt trong chính ngôi nhà kiến thức của mình.
Kiến thức, thay vì là nền tảng cho bạn tự do bày tỏ mình với thế giới, lại làm cho bạn cảm thấy mắc kẹt.
Vậy rồi giờ người nông dân phải làm sao?
Có một công cụ hữu ích giúp bạn ghi chép và làm việc với các ghi chép một cách tràn đầy cảm hứng, đó là mind mapping (vẽ bản đồ tư duy).
Hơn cả một công cụ ghi chép, bản đồ tư duy giúp chúng ta suy nghĩ lưu loát, phát triển tri thức tự thân và góc nhìn độc đáo của riêng bạn, và giao tiếp với người khác về quá trình tư duy đó một cách hiệu quả.
Mind mapping là gì?
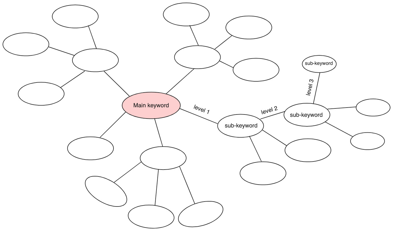
Bản đồ tư duy (mind-mapping) là một công cụ brainstorming có tính trực quan, giúp bạn ghi chép những ý tưởng tự do dưới dạng sơ đồ. Tony Buzan được mệnh danh là cha đẻ của kỹ thuật mind mapping. Bản đồ tư duy gồm các thành phần sau:
Một từ khoá ở giữa trang giấy
Các nhánh đi ra các từ khoá khác có liên quan đến từ khoá chính ở giữa.
Các nhánh và từ khoá lớp thứ hai, thứ ba,…tuỳ mức độ chi tiết mà bạn muốn.
Các yếu tố đồ hoạ hỗ trợ như màu sắc, icon, hình ảnh, hình vẽ đơn giản,…
Mind mapping là sự kết hợp của ghi chép hằng ngày (note making) và của thuật vẽ bản đồ (map making, hay cartography).
Mind mapping = Note making + map making
Theo đó, mind mapping tuân theo hai nguyên lý của note making và map making, gồm:
Note making: Bạn ghi chép, sắp xếp, xem lại những gì bạn ghi thường xuyên để thúc đẩy tiến trình tư duy và tạo ra sản phẩm sáng tạo từ ghi chép của bạn.
Map making: Bạn tạo ra các bản đồ tóm lược của thực tế để kiểm chứng các giả định về thế giới, nhận diện những mô tuýp, những mối liên kết mới, và hình dung ra những vùng đất mới.
Mind mapping là rèn luyện nghệ thuật cân bằng giữa việc chấp nhận thực tại như-nó-là của tâm trí bên trong và thế giới bên ngoài bằng cách cho nó một sự tồn tại trên mặt giấy (note-making), đồng thời tìm ra những mô tuýp có ích để tìm hiểu và bước vào những lãnh địa mà bạn trước đây chưa từng đặt chân đến (map making).
Lợi ích của mind mapping
#1. Tăng tốc độ xử lý - processing speed
Tốc độ xử lý là một trong các yếu tố được đo lường trong bài kiểm tra IQ.
Như bất kỳ thước đo tâm trí nào, tốc độ xử lý không phản ánh con người bạn một cách hoàn hảo, nhưng nó là một thước đo giúp bạn trau dồi năng lực tư duy hiệu quả cho nhiều vấn đề khác hơn ngoài việc đạt điểm cao trong các bài kiểm tra IQ truyền thống.
Nghiên cứu của đại học MIT vào năm 2013 chỉ ra rằng bộ não con người có thể xử lý thông tin thị giác với tốc độ tối thiểu là 13 mili giây. Xử lý ở đây có nghĩa là nhìn thấy hình ảnh và sau đó có thể gợi lại trong trí nhớ về các yếu tố màu sắc, hình dáng, đường nét, và nội dung của bức hình. Một nghiên cứu tổng hợp chỉ ra rằng chúng ta đọc thầm ở tốc độ trung bình 250 từ trong một phút (word per minute).
Vậy giả sử, bạn muốn học một khái niệm mà khái niệm này có thể được mô tả bằng một đoạn viết dài 250 chữ hoặc một tấm hình. Nếu mục tiêu của bạn là tối ưu hoá tốc độ xử lý thông tin, bạn sẽ ưu tiên sử dụng chữ hay hình trong ghi chép của bạn?
Hẳn nhiên, bạn chọn hình.
Bởi vì giờ đây bạn biết rằng bộ não của bạn sẽ xử lý hình ảnh nhanh hơn gấp 4615 lần so với khi xử lý một đoạn viết dài 250 chữ mô tả cho cùng một nội dung tương đương!
#2. Giảm tải thông tin - information overload
Con người dù nhanh cỡ nào, cũng không thể nhanh như máy.
Và máy có nhanh cỡ nào, cũng không thể là người.
Chúng ta là con người, nên tốc độ xử lý của chúng ta có giới hạn. Và đó là một việc tốt (vì bạn biết mình còn là người). Nhưng vấn đề là, thông tin thì vô hạn. Mỗi năm, số lượng sách phi hư cấu lẫn tiểu thuyết, phim ảnh, tranh vẽ, các bài hát, dòng nhạc mới, và ngay cả lý thuyết khoa học,… đang ngày càng tăng lên với số lượng chóng mặt và chưa có dấu hiệu dừng lại.
Đó là chưa kể, thông tin bên trong bạn dưới dạng các cảm xúc và suy nghĩ cũng ngày càng trở nên tinh tế và phức tạp, bởi chúng ta có nhiều từ vựng, nhiều khung lý thuyết, nhiều hiểu biết hơn bao giờ hết để diễn giải nội tâm mình.
Làm sao ra quyết định, làm sao hành động trong tình trạng có nhiều thông tin như vậy? Ngay cả quyết định đọc hay bỏ qua cuốn sách nào cũng có vẻ là một quyết định có quá nhiều chi phí cơ hội.
Đây là lúc bạn cần một tấm bản đồ.
Bản đồ tư duy là phiên bản giản lược của thế giới tâm trí với những vùng đất xa lạ chưa hề biết tới. Nó giúp bạn công nhận sự phức tạp của tâm trí bên trong và của thế giới bên ngoài, và ghi nhận chúng ra mặt giấy để hiểu chúng. Thay vì cảm thấy quá tải và phản kháng với thông tin, bạn đón nhận chúng với óc tò mò rộng mở của một người ghi chép và chọn lọc chúng với óc phân tích sắc bén của một nhà làm bản đồ.
#3. Tối ưu hoá trí nhớ làm việc - working memory
Bất kỳ khi nào chúng ta làm việc với một thông tin gì, thì trí nhớ làm việc (WM) sẽ hoạt động (có tài liệu còn gọi WM là short-term memory, nhưng từ này đã cũ và không phản ánh đúng bản chất của WM).
WM gồm có 4 thành phần:
Vòng lặp âm vị (Phonological loop): xử lý dữ liệu ở dạng chữ viết hoặc lời nói
Bản vẽ hình ảnh - không gian (Visual-spatial sketchpad): Xử lý dữ liệu ở dạng hình ảnh, sơ đồ, vị trí trong không gian.
Bộ đệm (Episodic buffer): Tổng hợp dữ liệu đầu vào từ hai thành phần trên và dữ liệu truy xuất từ bộ nhớ dài hạn để xử lý thông tin
Trung tâm điều hành (Executive control): Tiếp nhận dữ liệu từ các thành phần trên để đưa ra quyết định và hành động hợp lý
Nếu một thông tin được truyền tải ở cả dạng văn bản và hình ảnh, thì bạn sẽ tối ưu hoá hoạt động của trí nhớ làm việc. WM sẽ ghi nhớ được lâu hơn với ít nỗ lực hơn và ít sự phụ thuộc vào một thành phần (v.d. vòng lặp âm vị) và giảm tải cho từng thành phần của WM.
Sự kết hợp của cả hình ảnh và từ ngữ sẽ giúp việc khơi dậy kí ức dài hạn hiệu quả hơn, từ đó nâng cao hiệu quả làm việc của bộ đệm và trung tâm điều hành. Hiệu quả làm việc tăng, bộ nhớ làm việc được giải toả, não bộ của bạn có thể nghĩ “beyond the map” (thay vì cố gắng nhớ những gì ở trên map). Đó là lúc bạn chơi đùa với tư duy của mình để nghĩ ra những ý tưởng sáng tạo, những insight độc đáo mà chỉ mình bạn có.

Mind mapping với Obsidian
Nếu bạn sử dụng một ứng dụng ghi chép như Obsidian, có ít nhất 3 cách để bạn thực hành (và nghiện) mind mapping hằng ngày.
#1. Mind map plugin
Với mind map plugin, bạn có thể xem một ghi chép dạng outline (gồm các headings và các gạch đầu dòng) thành một chiếc mind map với màu sắc sinh động. Màu sắc và định dạng mind map sẽ giúp cho việc review ghi chép đó trở nên thú vị và trực quan hơn so với việc chỉ đọc hàng dòng chữ từ trên xuống dưới.
Cách làm: Trong Obsidian, bạn vào Setting, chọn Community Plugin, tìm “mind map plugin”, rồi cài đặt và enable. Sau đó, mở một ghi chép bạn muốn review và nhấn Cmd P (hoặc Ctrl P) rồi gõ lệnh “Mindmap: Preview the current notes as a Mind Map”.
Hạn chế của tính năng này là bạn chỉ có thể làm việc với ghi chép gốc mà không thể làm trực tiếp trên mind map. Mind map này chỉ để xem thôi. Bạn cũng không thể thêm các yếu tố đồ hoạ đa dạng vào mind map.
#2. Canvas core plugin
Canvas là plugin có sẵn của Obsidian, cho phép bạn ghi chép và tổ chức các ghi chépmột cách trực quan.
Các ghi chép (notes) và ý tưởng (card), hình ảnh, file pdf, và website link đều có thể nằm trên canvas và được liên kết với nhau bởi các đường kẻ và mũi tên (hình dưới). Khác với các ứng dụng mind mapping truyền thống như Xmind hay Edraw, với Obsidian Canvas bạn không chỉ liên kết ý tưởng (từ khoá) với nhau mà mỗi ý tưởng có thể là một ghi chép chi tiết về nội dung của ý tưởng. Bạn có thể nhúng ghi chép này để xem, và sửa trực tiếp khi đang làm việc trên Canvas (hình dưới).
Với Obsidian Canvas, tôi có thể sắp xếp ghi chép theo chủ đề cho các dự án và lĩnh vực mà tôi quan tâm cam kết lâu dài. Sắp xếp ghi chép theo cách này khiến cho việc sắp xếp và review ghi chép của tôi đầy cảm hứng và hiệu quả hơn rất nhiều.
#3. Excalidraw
Nếu bạn nhớ cảm giác brainstorming bằng bút màu và giấy như thời xưa cũ, nhưng vẫn có được các lợi ích của digital note-taking, thì Excalidraw là câu trả lời hoàn hảo.
Excalidraw là một plugin đơn giản nhưng đầy công lực thần thông.
Nó xếp đầu bảng trong số các plugins được tải nhiều nhất trên Obsidian với gần 2.5 triệu người dùng tải về. Với Excalidraw và sau này là Canvas, Obsidian trở thành công cụ no-brainer (dùng-luôn-không-cần-phải-nghĩ) với những người đam mê phát triển bản thân bằng việc ghi chép hằng ngày.
Sau khi tải Excalidraw và enable nó trong phần Setting của Obsidian, bạn hãy bắt đầu thao tác với các công cụ vẽ như vẽ hình khối vuông, tròn, tam giác, đường kẻ, viết chữ, và cả các nét vẽ tay có dạng đường cong giống như khi vẽ trên giấy. Chỉ cần một buổi, bạn đã có thể vẽ được chiếc mind map đơn giản đầu tiên.
Bạn có thể vẽ sơ đồ, hình ảnh, viết từ khoá, và liên kết chúng lại dưới dạng một mind map. Sau khi brainstorming tự do với mind map, bạn có thể sắp xếp lại thông tin và ý tưởng theo các sơ đồ có tính cấu trúc hơn tuỳ vào nhu cầu của bạn…. Nếu bạn cần nghiên cứu sâu một ý tưởng nào đó, bạn có thể tạo một canvas để thu thập tài liệu và ghi chép có liên quan.

Lời kết
Một số ứng dụng của sơ đồ tư duy trong đời sống hằng ngày gồm:
Lên kế hoạch cho bài blog
Nuôi dạy con trong năm đầu đời
Viết bản kế hoạch kinh doanh để đi gọi vốn
Chuẩn bị cho một buổi phỏng vấn công việc mới
Viết bản mô tả thiết kế cuộc đời lý tưởng của bạn
Lên kế hoạch tổ chức một sự kiện cho gia đình bạn
Có một khoảng cách giữa những gì mọi người nghĩ về tiềm năng của họ và những gì diễn ra trên thực tế. Đó là bởi vì bạn chưa có công cụ để biến những tiềm năng của mình thành sự thật. Mind mapping là một cách giúp bạn làm được điều đó bằng cách giúp bạn tăng tốc độ xử lý, giảm tải thông tin, và tối ưu hoá năng lực ghi nhớ, từ đó giải phóng óc sáng tạo. Vì các lợi ích này mà mind mapping không chỉ là một công cụ ghi chép mà còn là một công cụ tư duy đắc lực của mỗi người lao động trí óc.
🫶 Cảm ơn vì bạn đã ở đây. Nếu bạn thấy bài viết hữu ích, đừng ngại chia sẻ nó tới bạn bè hoặc người quen. 🙂
Và, nếu bạn đọc đến dòng cuối này, thì hãy cho Tiên biết bạn nghĩ gì về bài viết hôm nay nha. Nếu bạn có đề xuất gì về chủ đề cho bài viết tiếp theo, hãy để lại lời nhắn bằng cách comment ngay bên dưới hoặc reply trực tiếp cho Tiên qua email này! 💌






Đọc xong là muốn dùng Obsidian luôn rồi:)) mình đang dùng Xmind. Thấy có nhiều phím tắt tiện lắm. Vs thu gọn point đc nữa. Làm việc cảm thấy focus vs flow tốt hơn. Ko biết Obsidian có ko hay do mình dùng sai😅
Vs Xmind cũng có phần note để ghi chi tiết hơn đó. Cũng hơi limited:) nhưng mindmap thì cũng ko nên mình cũng ko để nhiều chữ😁